随着实时渲染在设计中的应用越来越普及,Sketchup成为了越来越多设计师的首选软件之一。它提供了强大的实时渲染功能,让设计师可以更加直观地看到他们的设计效果。
本篇SketchUP教程将介绍一个室外建筑5分钟极速渲染案例。通过这个案例,您将了解如何在Sketchup中使用实时渲染功能来创建逼真的设计效果。


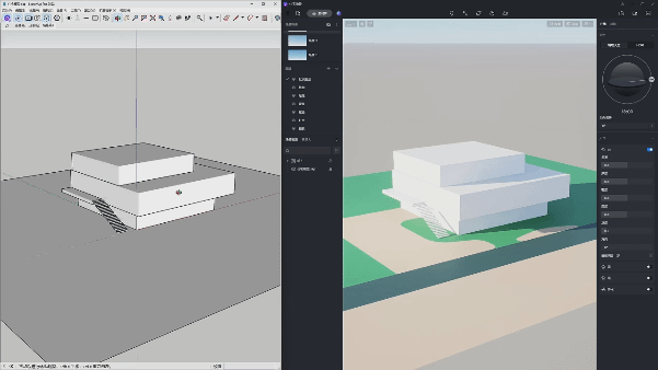
01 模型修改实时更新,灯光组合一键同步
Sketchup建好基础模型后,我们可以通过SU-D5实时同步插件,将模型一键同步到D5中,在实时交互的情境下进行设计推敲和场景深化。
实时同步意味着D5的画面视角会和SU保持一致,并且我们对模型的任何修改,都会即时反映在D5中,不需要再手动导出、导入模型。


还可以在插件中选择灯光成组同步,光源同步到D5后会自动成组,批量调节参数非常便捷。

同时,搭配D5强大的地理天空系统,简单滑杆操作即可产生真实光线变化,帮助我们查看模型在不同真实环境光照下的效果。

通过快捷键F9进入全屏模式,实现沉浸式设计推敲,更直观地把控设计效果,敲定最佳方案。


02 1w+内置素材,高效工具快速布景
材质部分,D5素材库提供了2000+ PBR材质,简单点击即可赋予材质,另外还有焦散、置换等多种材质模板可以使用。实时光线追踪精准还原材质质感,展现丰富细节。

布景环节,我们可以直接使用D5素材库中的9000+模型,包含植物、人物、交通工具等各类动、静态配景素材。


搭配专属工具,高效布景。比如借助植物工具,即可快速绘制出大面积的草地。


素材的大小也可以自由调整,方便我们更好地营造画面的深度和层次感,提升表现力。

最后,可以输出图片,或简单打几个镜头,输出动画,生动展示设计效果。

借助Sketchup-D5实时渲染工作流,5分钟就能完成一个室外建筑场景的搭建。感受更加顺畅的工作流,带来效率和效果的双重提升。







